机电一体化技术专业介绍(院级重点专业、省级示范专业)
机电一体化技术是在机、光、电、自动控制和检测、计算机应用等学科相结合的基础上建立起来的一门综合性应用技术,机电一体化产品正朝着网络化、微型化、系统化的方向发展。该专业主要培养能进行机电一体化技术应用,并具有初步设计开发能力的中级工程技术人才。员工经过三年的学习,能够掌握机、电、计算机等方面的基础知识和必备技能。
一、培养目标
本专业培养拥护党的基本路线,德、智、体、美、能全面发展,掌握机械加工技术、电工电子技术、检测技术、液压与气动、电气控制技术、自动化生产线技术及机电设备维修等基本知识,具备机电一体化设备操作、安装、调试、维护与维修能力,从事自动化生产线等机电一体化设备的安装调试、维护维修、生产技术管理、服务与营销以及机电产品辅助设计与技术改造等工作的技术技能型人才。
二、主干课程与实训
专业基础课程包括机械制图与计算机绘图、电工电子、机械基础;专业核心课程包括机床电气控制与维修、PLC与变频应用技术、液压与气动技术、单片机应用技术、数控机床及应用、传感器及检测技术、自动化生产线安装与调试、机电一体化技术;专业实训课程包括入学教育、军事训练、电工基本技能实训、钳工实训、车工实训、铣工实训、典型机床控制电路装调实训、电子产品设计与制作实训、电气CAD实训、机电仿真实训、PLC与变频器综合应用实训、维修电工考证技能强化实训、数控铣工实训、数控车工实训、自动化生产线安装调试实训、、毕业设计、顶岗实习、技能考证。
三、雄厚的实验实训条件



四、主要就业方向
机电设备的安装、操作、维护、检测方向,机电设备检验工方向,工艺员方向,机电设备维修工方向以及机电产品的销售及售后方向。
五、可考证书
维修电工中级、高级证书,数控操作中级证书,车工、钳工中级证书,AutoCAD绘图员中级证书。
六、专业特色
机电一体化技术专业于2009年经省教育厅批准增设,2010年首次招生。2011年5月被评为院级重点专业,2014年评为陕西省示范建设专业。该专业还和天津力神电池股份有限公司建立了深度的校企合作关系,由企业提供全额奖学金,使员工能够以“力神班”的形式实现“零学费入学”。机电专业与咸阳蓝博机械有限公司、广州德善数控科技有限公司建立了深度校企合作关系,成立现代学徒制试点班,选拔优秀员工入学,教学效果良好。2019年9月机电一体化技术专业通过陕西省高等职业院校专业综合改革项目验收;2019年10月通过教育部第二批现代学徒制项目验收;2019年11月通过陕西省示范性高职院校建设项目机电一体化技术专业及专业群建设子项目验收。
七、人才培养
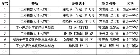
2015-2017年获得省级机电类专业职业技能大赛奖项21项,2018-2019年获得国省技能大赛奖项27项,其中国家级三等奖1项,省级一等奖3项,二等奖9项,三等奖14项。
2018-2019技能大赛获奖情况


八、优秀毕业生
近年来机电一体化技术专业招生、就业两旺,近三年招生稳定在280人左右,就业供不应求,就业率100%,毕业生月薪平均6000元,综合素质高,受到用人单位的普遍好评。
